Rectal trauma
Objectives
The Clinical Guidelines for Operations for rectal trauma are designed to:
1. provide guidance for clinicians who suspect rectal trauma
2. provide guidance for clinicians to manage patients with confirmed rectal trauma
Scope
This CGO covers the diagnosis of suspected rectal trauma and the management algorithm for confirmed rectal trauma.
Audience
This CGO is primarily for the deployed General & Vascular surgeon, but is also applicable to all deployed surgical personnel, including Anaesthetists, ICU practitioners, perioperative practitioners, nursing staff, and other surgeons (such as the Trauma & Orthopaedic surgeon).
Initial Assessment & Management
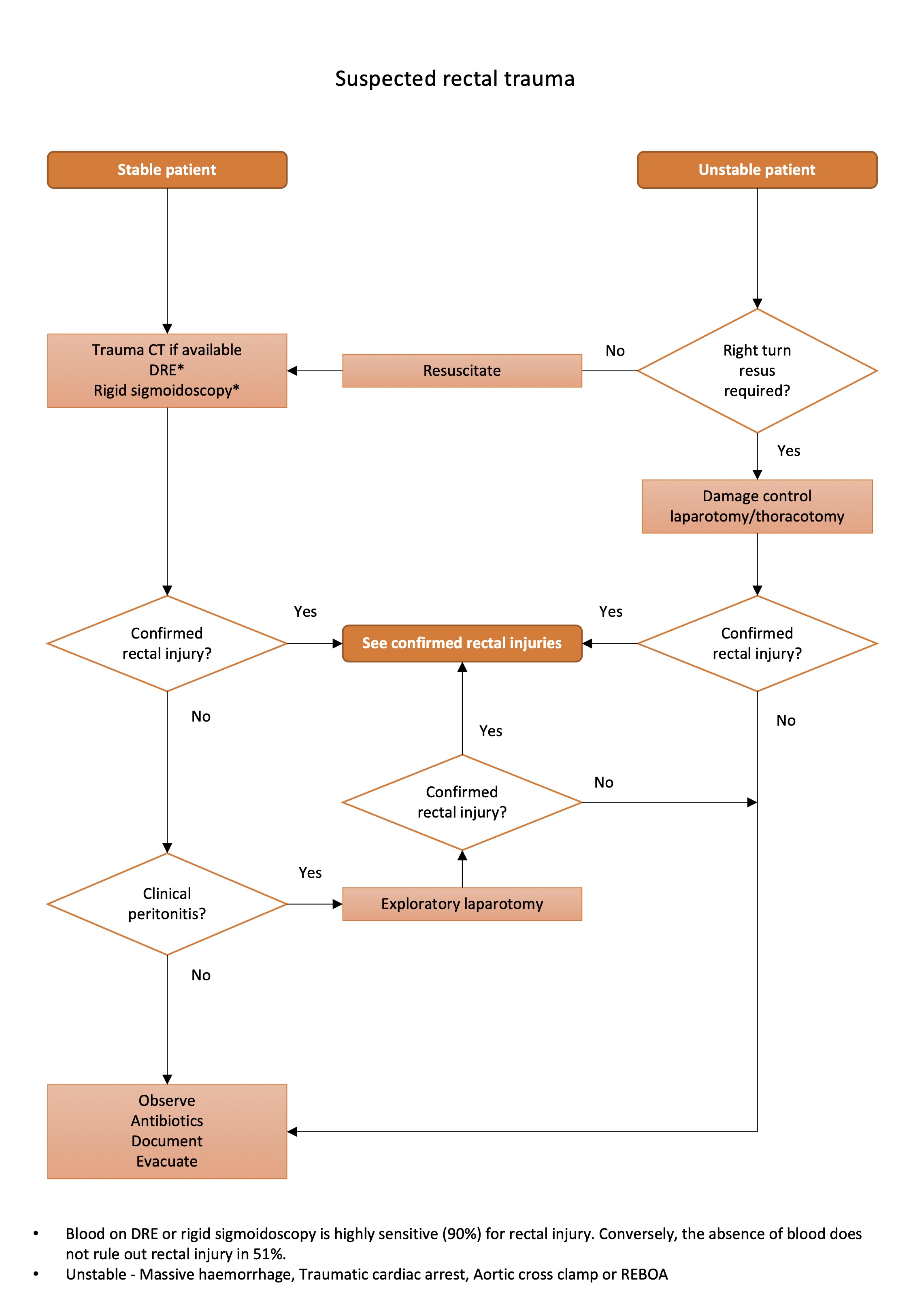
Suspected rectal trauma
The algorithm for the management of suspected rectal trauma starts with an assessment of the haemodynamic stability of the patient. The main clinical tools for assessment are digital rectal examination and rigid sigmoidoscopy.

Advanced Assessment & Management
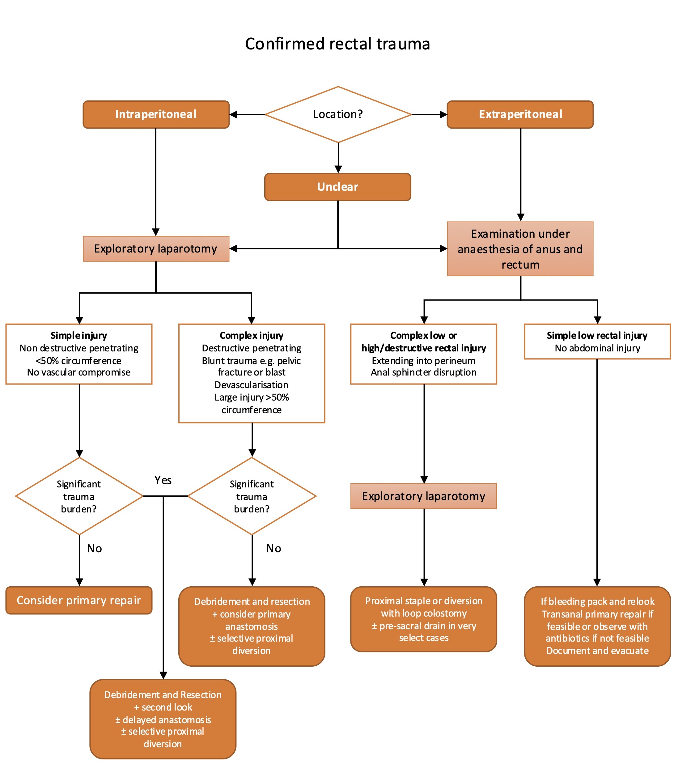
Confirmed rectal trauma
Once there is a confirmed diagnosis of rectal trauma, management depends on the likelihood of the injury being intraperitoneal or extraperitoneal.

Prolonged Casualty Care
If re-look surgery is planned, it should be undertaken as soon as the patient is stable and conditions are optimised, and preferably within 48h.
Paediatric Considerations
No different than adult patients.