Update Jan 2025
The content continues to undergo review by all our cadres.
The content remains subject to the following provisos:
- The content will be subject to continuous update and review
- Old content (from previous CGOs) will be converted into the new format, using the new tools and layouts
- Content may be moved around
- The layout will change and reflect the needs of the user
- Content will be created
- Content may be deleted/retired
CGO development will continue.
Saf
[Updated 21 Jan 2025]
New CGO entered by David Naumann on 4/7/24
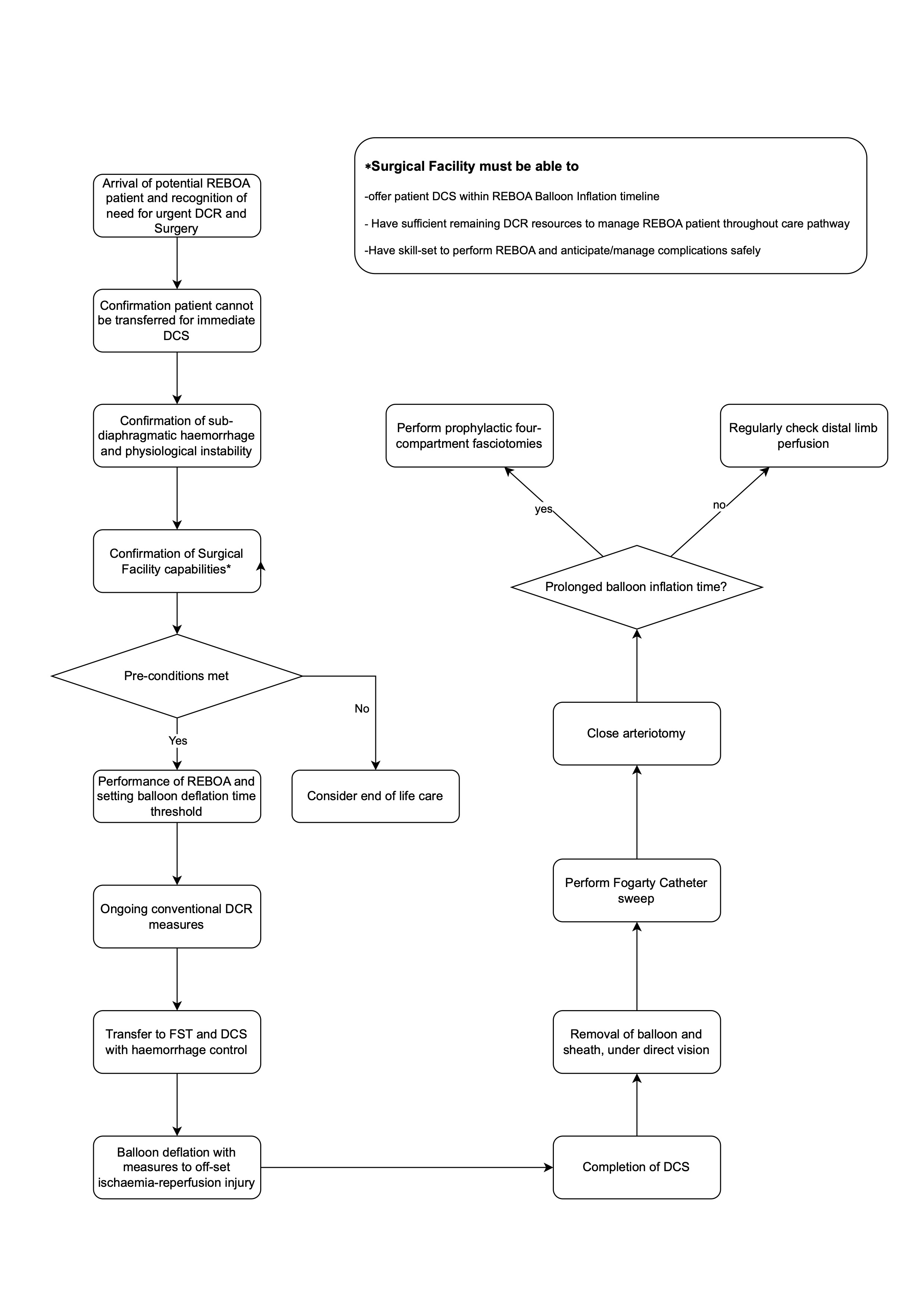
To provide guidance for (a) the indications for REBOA; and (b) the performance of REBOA within the deployed setting for patients with non-compressible haemorrhage who require Damage Control Surgery
These guidelines are for deployed clinicians who manage patients who require Damage Control Surgery for non-compressible haemorrhage.
All clinicians within the deployed setting (including surgeons, anaesthetists, Intensive Care Unit providers, nursing staff and perioperative practitioners) who may be required to either deliver REBOA capability or look after patients who have had REBOA placed already.
Initial assessment and management within the deployed setting depends on the number of simultaneous casualties with non-compressible torso haemorrhage (NCTH).

Before REBOA is delivered, surgical facilities must be able to:

REBOA is not appropriate for prolonged casualty care if it is not followed by DCS within the balloon inflation timelines.
There are no indications for use of REBOA for Paediatric patients