Major Vascular Injury
Objectives
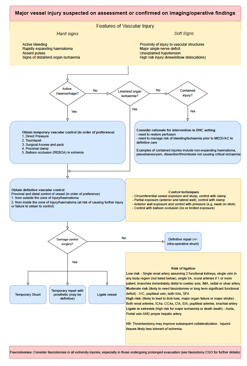
To provide guidance for surgical decision making and operative management of major vascular injury in the context of deployed hospital healthcare.
Scope
These guidelines are for deployed clinicians who manage patients who require surgery for major vascular injury.
- Features of major vascular injury
- Decision making in the management of major vascular injury (including non-operative management)
- Intra-operative approach to management of major vascular injuries
Audience
Surgeons, anaesthetists, critical care providers, operating theatre Personnel, emergency care practitioners within the context of deployed hospital healthcare.
Initial Assessment & Management
Initial assessment and management within the deployed setting should follow UK TCCC principles or equivalent approach.
Advanced Assessment & Management

Prolonged Casualty Care
Surgeons must be prepared to lead on consideration of replacement of a shunt with a prosthetic graft anastomosis.
Anaesthetists and critical care providers must be prepared to manage the ongoing physiological consequences of reperfusion.
Paediatric Considerations
Interrupted sutures should be considered for vascular anastomosis in those patients who have not completed vessel growth to an adult diameter.